Tuesday February 2026

হটলাইন

কনটেন্টটি শেষ হাল-নাগাদ করা হয়েছে: শুক্রবার, ৭ মে, ২০২১ এ ০৭:৫৩ AM

কী সেবা কীভাবে পাবেন

কন্টেন্ট: পাতা

০১. নামজারী জমা খারিজ ও জমা একত্রীকরণ

ব্যক্তি বা প্রতিষ্ঠান সরকার কর্তৃক নির্ধারিত ফরমে ছবিসহ আবেদনের প্রেক্ষিতে রাষ্ট্রীয় অধিগ্রহণ ও প্রজাস্বত্ত্ব আইন ১৯৫০ এর বিধানমতে নামজারী, জমাখারিজ, জমা একত্রিকরণ তথা রেকর্ড সংশোধন করা হয়ে থাকে। এ সেবা পাওয়ার জন্য সর্বোচ্চ ২৮ দিন সময় লাগে। বর্তমানে অত্র অফিসে শতভাগ ই-নামজারি প্রক্রিয়া চালু আছে এবং এই প্রক্রিয়ায় ''জাতীয় ভূমি-তথ্য ও সেবা কাঠামো'' www.land.gov.bd এই ওয়েবসাইট এ নামজারির জন্য আবেদন করতে হয়। নামজারির জন্য আবেদনের সাথে ২০ টাকা কোর্ট ফি অনলাইনে (রকেট এর মাধ্যমে) জমা দিতে হয়। পরবর্তীতে নামজারি অনুমোদন হলে নোটিশ জারি ফি, রেকর্ড সংশোধন ফি ও নতুন খতিয়ান প্রস্তুত ফি এর জন্য ১১৫০/- (এক হাজার একশত পঞ্চাশ) টাকা ডিসিআর এর মাধ্যমে জমা প্রদান করতে হয়।

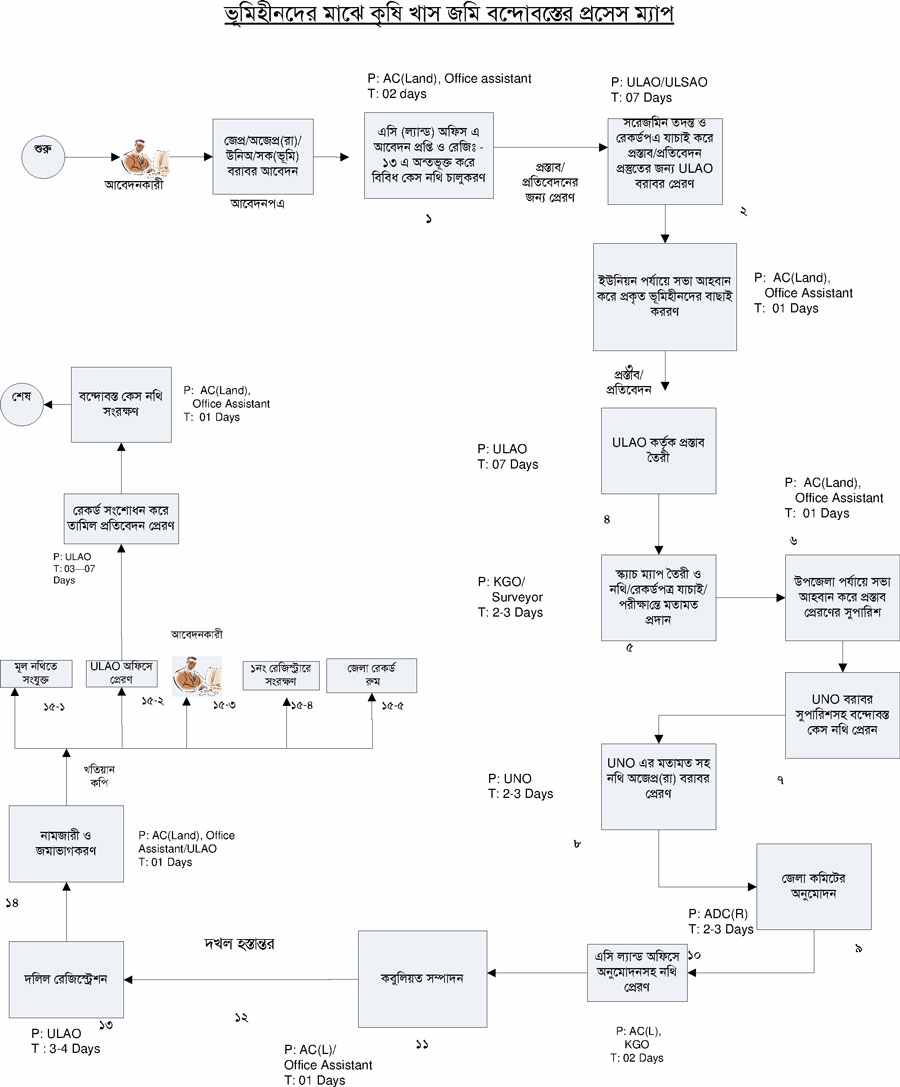
০২. ভূমিহীনদের মাঝে কৃষি খাসজমি বন্দোবস্ত প্রদান

ভূমিহীন ব্যক্তিদের সরকার কর্তৃক নির্ধারিত ফরমে ছবিসহ আবেদনের প্রেক্ষিতে ১/- টাকা সেলামীতে কৃষি খাসজমি বন্দোবস্ত নীতিমালা অনুযায়ী বন্দোবস্ত প্রদান করা হয়ে থাকে। এর জন্য সহকারী কমিশনার (ভূমি) বরাবরে আবেদন করতে হয়। ভূমিহীন বাছাই, উপজেলা ও জেলা কমিটি অনুমোদনের জন্য ৯০ দিন সময় লাগে।

০৩. অকৃষি খাসজমি দীর্ঘ মেয়াদী বন্দোবস্ত প্রদান

ব্যক্তি বা প্রতিষ্ঠানকর্তৃক আবেদনের প্রেক্ষিতে অকৃষি খাসজমি দীর্ঘ মেয়াদী বন্দোবস্ত নীতিমালা অনুযায়ী বিভিন্ন ক্যাটাগরীতে বাজার মূল্যে এ বন্দোবস্ত প্রদান করা হয়ে থাকে। এজন্য জেলা প্রশাসক বরাবরে আবেদন করতে হয়। সরেজমিনে তদন্ত, রেকর্ডপত্র যাচাই বাছাই এবং ভূমি মন্ত্রণালয়ের অনুমোদন সহ মোট ৯০ দিন সময় লাগে।

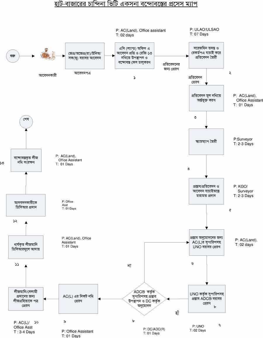
০৪. হাট বাজারে অবস্থিত চান্দিনা ভিটি একসনা বন্দোবস্ত প্রদান

পেরি ফেরী অনুমোদিত হাট বাজার সমূহে অবস্থিত চান্দিনা ভিটি সমূহ প্রকৃত ব্যবসায়ীদেরকে দখল বিবেচনা করে পরিবার প্রতি শধুমাত্র একজনকে সর্বোচ্চ ০.০০৫০ একর বা আধা শতক জমি একসনা ইজারা দেয়া হয়ে থাকে। এ জন্য সহকারী কমিশনার (ভূমি) এর নিকট আবেদন করতে হয়। সরেজমিনে তদন্ত, রেকর্ডপত্র যাচাই বাছাই এবং জেলা প্রশাসকে অনুমোদন সহ মোট ৩০ দিন সময় লাগে।

০৫. সায়রাত মহাল ব্যবস্থাপনা

সায়রাত মহাল বা হাট বাজার, সরকারী পুকুর, লেক, বালু মহাল, ফেরী ঘাট ইত্যাদি বাংলা বছর শেষে দরপত্র আহবানের মাধ্যমে নির্ধারিত মেয়েদের জন্য ইজারা প্রদান করা হয়ে থাকে। ইজারা প্রদানের সময়সীমা ও কার্যক্রম গ্রহনের সময়সীমা দরপত্রের সিডিউলে উল্লেখ থাকে।

০৭. ভূমি উন্নয়ন কর আদায়

এ উপজেলার আওতাধীন পৌর/ইউনিয়ন ভূমি অফিস সমূহ ভূমি উন্নয়ন কর আদায় করে থাকে।

০৮. দেওয়ানী আদালতের রায়/ আদেশমূলে রেকর্ড সংশোধন

দেওয়ানী আদালতের রায়/ আদেশমূলে রেকর্ড সংশোধনের জন্য সহকারী কমিশনার (ভূমি) এর নিকট আবেদন করতে হয়/ বিবিধ মামলা রুজু করতে হয়। আবেদনের সাথে রায়ের কপি সংযুক্ত করতে হয়।রেকর্ড সংশোধনের জন্য ১৫ দিন সময় লাগে।

০৯. অর্পিত সম্পত্তি লিজ নবায়ন

অর্পিত ক তালিকার জমিসমূহ লিজ নবায়নের জন্য সহকারী কমিশনার (ভূমি) এর নিকট আবেদন করতে হয়। আবেদনের সাথে লিজের কপি সংযুক্ত করতে হয়। দখল প্রতিবেদন সাপেক্ষে উপজেলা নির্বাহী কর্মকর্তা লিজ নবায়নের অনুমোদন প্রদান করেন। লিজ নবায়নের জন্য সর্বোচ্চ ২১ দিন সময় লাগে।

১০. জমির শ্রেণী পরীবর্তন করা।

জমির শ্রেণী পরিবর্তনের জন্য জেলা প্রশাসক/ সহকারী কমিশনার (ভূমি) বরাবর আবেদন করতে হয়। সহকারী কমিশনার (ভূমি) এর প্রতিবেদন জেলা প্রশাসক শ্রেণি পরিবর্তনের অনুমোদন প্রদান করেন। এক্ষেত্রে সর্বোচ্চ ৩০ দিন সময় লাগে।

১১. করণিক ভূলজনিত রেকর্ড সংশোধন

চূড়ান্ত প্রকাশিত বি,আর,এস খতিয়ানে বিভিন্ন ধরণের করণিক ভূল (যেমনঃ নামের বানান ভূল, অংশে ভূল, জমির পরিমাণে ভূল, দাগে ভূল) সংশোধনের জন্য সহকারী কমিশনার (ভূমি) এর নিকট আবেদন করতে হয়/ বিবিধ মামলা রুজু করতে হয়। আবেদনের সাথে আবেদন স্বপক্ষে কাগজপত্র সংযুক্ত করতে হয়।রেকর্ড সংশোধনের জন্য ১৫ দিন সময় লাগে।

নামজারী জমা খারিজ ও ...
ভূমিহীনদের মাঝে কৃষি...
অকৃষি খাসজমি দীর্ঘ ম...
হাট বাজারে অবস্থিত চ...
সায়রাত মহাল

এক্সেসিবিলিটি

স্ক্রিন রিডার ডাউনলোড করুন